越王勾践剑公交卡是湖北省推出的文创产品,支持在全国300多个城市乘坐公交、地铁时使用,属于交通联合一卡通,所以有相关爱好的小伙伴可以考虑入手。它是越王勾践剑原型缩小比例打造,卡身还原了勾践剑本身的纹路和刻字哦,不过买了这张公交卡之后,要充值才能使用哦。

越王勾践剑公交卡怎么充值
越王勾践剑公交卡购卡之后需要自行充值才能使用,可以在线下自营网点、合作网点充值,也支持手机贴卡充值,只要是支持NFC功能的安卓手机,可以用微信APP贴卡充值。西安版还可以用苹果手机贴卡充值,下载西安市民卡APP即可。(附购卡地址)
使用问题可咨询“武汉通行”给公众号客服,或者拨打咨询电话:027-88610633

越王勾践剑公交卡可以坐地铁吗
越王勾践剑公交卡支持北京、上海、广州、西安等全国300多个支持交通一卡通互联互通的城市,部分城市是支持乘坐城市地铁的,但也有少部分城市是只能乘坐公交。越王勾践剑公交卡是湖北省博物馆推出的文创产品,但是武汉地铁是不支持的哦。
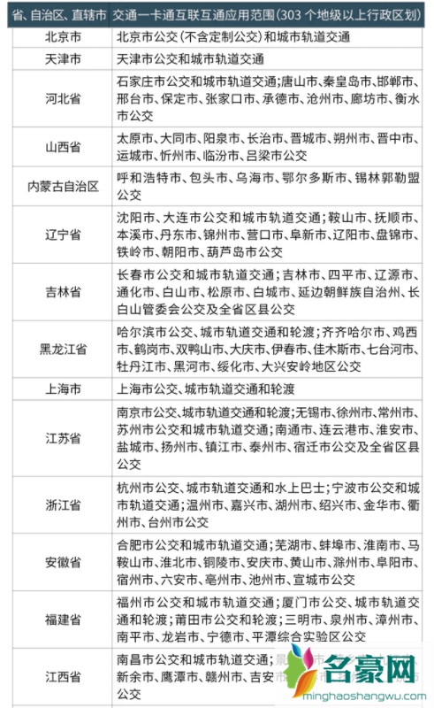
具体支持使用城市和范围见下表,如果没有特殊说明,如无明确说明,所列城市的应用范围均为市区的公交或城市轨道交通线路。



越王勾践剑公交卡可以在苹果手机上充值吗
目前只有西安市可以用苹果手机贴卡充值,需要下载西安市民卡APP;另外线下可到西安市长安通自营客服网点充值。
广州版除了安卓nfc手机贴卡充值之外,可在羊城通线下客服中心及7-11、ok便利店等线下合作网点充值。相关折扣优惠及服务网点信息,查询“长安通”“羊城通”等当地一卡通官方微信公众号即可。

转载请注明出处。
相关文章







精彩导读
热门资讯