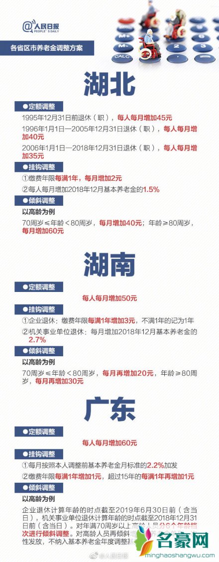
多地养老金上调 里面有你的省份吗?人民日报今日发消息称目前为止已有21个省份确定了2019年退休人员基本养老金上调方案,快来跟名豪网一起了解一下吧。
据不完全统计,截至目前,已有21个省份确定了养老金上调方案,总体调整水平将是2018年养老金的5%左右。今年各地养老金都怎么涨?哪些人将受益?有啥新政策,能拿多少钱?各省份详细方案梳理如下:









里面有你所在的省份吗?
以上就是本期【多地养老金上调 里面有你的省份吗?】的全部内容,感谢观看!
转载请注明出处。
字号+ 来源:网络 作者:雪青 转载请注明:https://www.minghaoshangwu.com/yangzhongshi/99238.html 2021-06-18 05:08
多地养老金上调 里面有你的省份吗?人民日报今日发消息称目前为止已有21个省份确定了2019年退休人员基本养老金上调方案,快来跟看淘网一起了解一下吧。
多地养老金上调 里面有你的省份吗?人民日报今日发消息称目前为止已有21个省份确定了2019年退休人员基本养老金上调方案,快来跟名豪网一起了解一下吧。
据不完全统计,截至目前,已有21个省份确定了养老金上调方案,总体调整水平将是2018年养老金的5%左右。今年各地养老金都怎么涨?哪些人将受益?有啥新政策,能拿多少钱?各省份详细方案梳理如下:









里面有你所在的省份吗?
以上就是本期【多地养老金上调 里面有你的省份吗?】的全部内容,感谢观看!
转载请注明出处。
1.本站遵循行业规范,任何转载的稿件都会明确标注作者和来源;2.本站的原创文章,请转载时务必注明文章作者和来源,不尊重原创的行为我们将追究责任;3.作者投稿可能会经我们编辑修改或补充。
精彩导读